Author Topic: Creating a simple device that tells you when your dishwasher has been run  (Read 1712 times)

0 Members and 1 Guest are viewing this topic.

Offline Chicago357Topic starter

  • Newbie
  • Posts: 1
  • Country: us
Hello -- My daughter is doing an invention fair project in which she aims to create a simple analog device that can magnetically attach to the exterior of a dishwasher and that will contain a light indicating when the dishwasher has been run. This light will go on when the surface temperature of the dishwasher reaches a minimum temperature and then must remain on until it is manually reset (eg, whenever someone comes along to empty the dishwasher).

She has found a small surface mount disc thermostat that closes on rise (normally open) at 85 fahrenheit (https://www.alliedelec.com/product/selco/ca-85/70098628/) that seems like it would provide a good temperature sensor. The only problem is that it has auto-reset, meaning it will re-open once the temperature drops back to normal again. She can't find anything equivalent to this that has manual reset. Of course, if she uses an auto-reset switch, then the light will go off as soon as the temperature of the dishwasher drops back down, which basically makes her gadget pointless.

Is there a way to set up the circuit in such a way that would allow the light to stay on (with manual reset) even after the temperature drops (and the temperature-sensing switch goes back to open)? Is this where a "relay" would come in?

Thank you for any help or suggestions you can provide!
 

Offline bob91343

  • Super Contributor
  • ***
  • Posts: 2675
  • Country: us
Re: Creating a simple device that tells you when your dishwasher has been run
« Reply #1 on: February 10, 2020, 06:01:31 am »
A simple latching circuit will work.  The simplest concept is a relay that, when it closes, shorts the thermostat with one of its contacts.  To reset, break that short with a pushbutton or whatever.  For simplicity, have the relay coil the same voltage as the lamp that indicates the machine has run.
 

Offline IDEngineer

  • Super Contributor
  • ***
  • Posts: 1951
  • Country: us
Re: Creating a simple device that tells you when your dishwasher has been run
« Reply #2 on: February 10, 2020, 06:52:49 am »
This screams for a simple, mechanical, non-electronic solution. Perhaps a bimetallic strip biased by a spring, such that it triggers one way due to temperature but the additional unidirectional force from the spring yields hysteresis that requires manual reset.
 

Offline RoGeorge

  • Super Contributor
  • ***
  • Posts: 7012
  • Country: ro
Re: Creating a simple device that tells you when your dishwasher has been run
« Reply #3 on: February 10, 2020, 06:56:52 am »
Is this where a "relay" would come in?

Yes, there are latching relays, similar with normal relays, except they remember their last state even when not powered.

Alternatively you can make a normal relay to latch, but it will come back to its normal state when unpowered.

Online Ian.M

  • Super Contributor
  • ***
  • Posts: 13218
Re: Creating a simple device that tells you when your dishwasher has been run
« Reply #4 on: February 10, 2020, 07:14:48 am »
A relay and bulb will be fairly power-hungry compared to a LED and electronic latching circuit.  That means the gadget will need a much larger battery, as the relay coil will be on all the time the bulb is.  Consider using the simplest electronic latching device, a Thyristor aka: SCR (Silicon Controlled Rectifier) for the latching circuit as they hold on while load current is flowing, without needing any coil current.  Just about any TO-92 package SCR would do the job, e.g. the NTE540x series should be readily available in North America, e.g. https://www.alliedelec.com/product/nte-electronics-inc-/nte5400/70215202/ or can be found on Amazon.com.   You'll also need a few resistors, one to limit the gate current, another as a gate pull-down to prevent electrical noise causing false turnons, and one to limit the LED current.  Ask if you need help with the circuit.

One cute addition, assuming a front opening dishwasher with a door that hinges down, would be a tilt switch to auto-reset the circuit when the dishwasher is opened.

IDEngineer's idea is good, but rather than relying on hysteresis to hold the state, it would be better to use a sprung popup 'flag' released by the bimetallic strip.  You could probably hack a mechanical hot-water cylinder external (strap_on) thermostat, and simply pinch a  thin tin-plate or aluminum sheet flag cut from a flat sided can between the closed when cold contacts.  Bevel the contact edges with a fine file and 'break' the corners of the length of that edge of the flag so the flag can be easily pushed back between them to reset it.
« Last Edit: February 10, 2020, 08:28:05 am by Ian.M »
 

Offline digsys

  • Supporter
  • ****
  • Posts: 2209
  • Country: au
    • DIGSYS
Re: Creating a simple device that tells you when your dishwasher has been run
« Reply #5 on: February 10, 2020, 07:21:09 am »
Isn't that called "a wife" ? <runs for the hills> :-)
Hello <tap> <tap> .. is this thing on?
 
The following users thanked this post: Ysjoelfir, Wimberleytech, atmfjstc, Vovk_Z, analogueAdder

Offline Brumby

  • Supporter
  • ****
  • Posts: 12413
  • Country: au
Re: Creating a simple device that tells you when your dishwasher has been run
« Reply #6 on: February 10, 2020, 11:58:35 am »
^  ^  ^
Someone is either single or suicidal.
 
The following users thanked this post: tooki, Wimberleytech, Vovk_Z

Offline sokoloff

  • Super Contributor
  • ***
  • Posts: 1799
  • Country: us
Re: Creating a simple device that tells you when your dishwasher has been run
« Reply #7 on: February 10, 2020, 12:52:07 pm »
Here's my answer to that problem (works best if you use the tablets):

If the soap dispenser is closed, the dishwasher is dirty.
925414-0

If the soap dispenser is open, the dishwasher is clean.
925418-1

When you empty the dishwasher, the last action is to put a new tablet in and close the soap dispenser.

Now, the dishwasher manages unambiguously to tell you the status.
« Last Edit: February 10, 2020, 12:55:32 pm by sokoloff »
 
The following users thanked this post: Siwastaja, tooki, Vovk_Z

Offline rrinker

  • Super Contributor
  • ***
  • Posts: 2046
  • Country: us
Re: Creating a simple device that tells you when your dishwasher has been run
« Reply #8 on: February 10, 2020, 05:49:18 pm »
 Mine actually has an indicator that lights up when a cycle completes. Hard to see though since the controls are all hidden by the counter until you open the door, but right there with all the selections and so forth is an LED labeled "Clean" that only lights up after a full cycle has completed.

 I do like the idea of the purely mechanical version, sort of like a jack in the box triggered by a bimetal spring. Temp goes up enough, the latch is released, the flag is raised. Once it cools down, simply pushing the flag back down resets it.

 Only problem I see is that depending on the cycle selected, the case of the dishwasher could get hot enough to trip the flag before it even got to the dry phase of the cycle. And anyone who selects the non-heated drying option, it won't get hot enough to trigger the device. That would apply to any temperature sensing solution, mechanical or electronics.
 

Offline bob91343

  • Super Contributor
  • ***
  • Posts: 2675
  • Country: us
Re: Creating a simple device that tells you when your dishwasher has been run
« Reply #9 on: February 10, 2020, 06:28:00 pm »
My dishwasher has a 'Complete' lamp that lights when it finishes, and stays lit even after the door is opened.  It goes out when the door is closed again.
 

Offline jesuscf

  • Frequent Contributor
  • **
  • Posts: 503
  • Country: ca
Re: Creating a simple device that tells you when your dishwasher has been run
« Reply #10 on: February 12, 2020, 08:29:02 am »
LM555 to the rescue!  Since the LM555 has a couple of voltage comparators and a S/R flip/flop it is fairly simple to make a circuit to behave as the OP wants.

Below is the circuit diagram.  It contains an LM555, a LM317 voltage regulator, and a LM335 temperature sensor.  The voltage out of the temperature sensor is proportional to the temperature.  To calculate the temperature in degrees C=(V(pin 2 Lm335)-2.73V)*100.  The voltage regulator is set to 4.56 V using the 10k potentiometer.  The LED turns on when the voltage of the LM335 reaches 4.56V*(2/3)=3.04V which corresponds to about 31 degrees C or about 88F.  For a different temperature adjust the voltage of the regulator accordingly.  Even if the temperature drops below 31C the LED remains on until cleared by pressing the push button attached to pin 2 of the LM555.
 


This picture shows the circuit cold, not triggered yet.



I used the soldering iron to trigger it in this picture (about 77C).  The LED is now on:



After cooling down, the LED is still on in this picture:



After pressing the push button, the LED is off:


« Last Edit: February 12, 2020, 08:31:10 am by jesuscf »
Homer: Kids, there's three ways to do things; the right way, the wrong way and the Max Power way!
Bart: Isn't that the wrong way?
Homer: Yeah, but faster!
 
The following users thanked this post: Vovk_Z, analogueAdder

Offline grifftech

  • Frequent Contributor
  • **
  • Posts: 369
  • Country: us
    • youtube channel
Re: Creating a simple device that tells you when your dishwasher has been run
« Reply #11 on: February 12, 2020, 04:03:56 pm »
if the temp is correct just use some wax in a tube attached to a magnet, flip to reset.
 
The following users thanked this post: Ian.M, analogueAdder

Offline TerminalJack505

  • Super Contributor
  • ***
  • Posts: 1310
  • Country: 00
Re: Creating a simple device that tells you when your dishwasher has been run
« Reply #12 on: February 12, 2020, 04:57:30 pm »
I think Ian.M has the best idea, which is to use an SCR.  The OP is looking for an analog solution.

My non-analog solution would be to use a Schmitt-triggered flip-flop with asynchronous clear.
 

Offline analogueAdder

  • Contributor
  • Posts: 10
  • Country: co
Re: Creating a simple device that tells you when your dishwasher has been run
« Reply #13 on: February 12, 2020, 06:28:40 pm »
I love that 555 design. I would run it of AA batteries and use a 1K resistor for the LED to improve the battery life but those are small details.
 

Offline reboots

  • Regular Contributor
  • *
  • Posts: 129
  • Country: us
    • http://reboots.g-cipher.net
Re: Creating a simple device that tells you when your dishwasher has been run
« Reply #14 on: February 12, 2020, 07:30:21 pm »
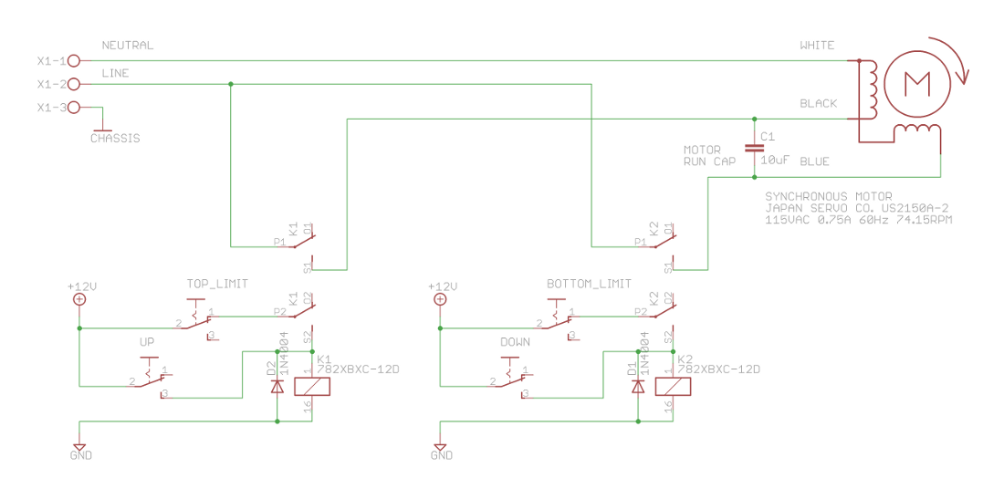
I endorse the LM555 approach. But since I have a schematic sitting around which demonstrates a latching relay configuration, I'll include that.

The functional block at bottom left shows a DPDT relay (a coil plus two sets of switched contacts). The disc thermostat would connect in place of the "UP" pushbutton, applying power to the relay when the thermostat closes. Once energized, the relay supplies itself with power until the connection is reset using a normally-closed pushbutton ("TOP_LIMIT"). The application in the schematic, a motorized lift, uses the second set of relay contacts to switch the load; but if the indicator light is connected in parallel with the relay coil, a single-pole relay could be used as well.

As others have observed, this approach would quickly exhaust a set of batteries. A wall transformer or other continuous supply of power would be needed.


« Last Edit: February 12, 2020, 07:32:35 pm by reboots »
 

Offline jesuscf

  • Frequent Contributor
  • **
  • Posts: 503
  • Country: ca
Re: Creating a simple device that tells you when your dishwasher has been run
« Reply #15 on: February 12, 2020, 10:14:03 pm »
If an electro-mechanical solution is the only option, an small DC motor with a lever may work.  Below is the circuit.  The idea is that over time the capacitor is discharged via the 10k \$\Omega\$ resistor.  When the thermostat closes, the capacitor starts charging behaving like a short circuit for a short time.  This causes the small DC motor to move a little bit, moving the lever in one direction.  To reset, just move the lever to the other position.  The circuit may even work without the resistor, or a resistor with bigger resistance.  That would allow the batteries last for a very long time.

]

I don't have a thermostat, so I am simulating its operation by touching one terminal of the DC motor with the capacitor.  Here is the circuit with the lever to one side.



When I manually connect the capacitor to the motor, the lever moves.  The capacitor charges quickly so the motor moves for a short time.



Of course, when the thermostat opens again, the lever remains in its last position.


« Last Edit: February 12, 2020, 10:15:52 pm by jesuscf »
Homer: Kids, there's three ways to do things; the right way, the wrong way and the Max Power way!
Bart: Isn't that the wrong way?
Homer: Yeah, but faster!
 

Online langwadt

  • Super Contributor
  • ***
  • Posts: 4857
  • Country: dk
Re: Creating a simple device that tells you when your dishwasher has been run
« Reply #16 on: February 12, 2020, 10:36:30 pm »
put in some dirty dishes. Later when you check them, if they are clean dishwasher has been run ;)
 


Share me

Digg  Facebook  SlashDot  Delicious  Technorati  Twitter  Google  Yahoo
Smf