Hi,
I made the calculation for the Output voltage of the LT1936 ic, but the voltage obtained is different of the voltage on the real circuit output.

This is the typical application, when I use the equation on this works fine the result is 3,288.

This is the equation for calculate R1, I solve for Vout.

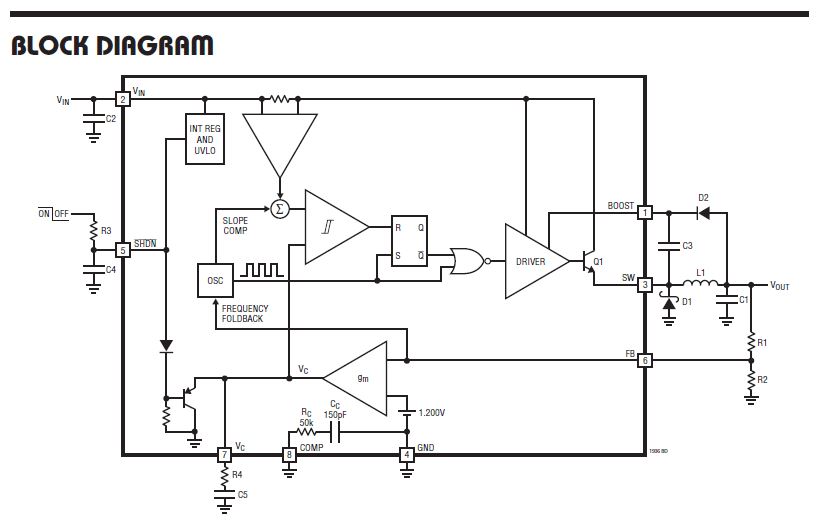
Block diagram, the same configuration of the real circuit.

This is the real circuit, R1 is 33kohm, R2 is 27,05kohm the parallel of 150kohm and 33kohm resistor.
The Output Voltage that I measured is 5,407v but the calculated with the ecuation is 2,66v.

The Output Voltage required must be 5v.
Can someone please help me to understand what is happening.
Thanks in advance