Author Topic: Simplest circuit to connect/diconnect a wire.  (Read 3306 times)

0 Members and 1 Guest are viewing this topic.

Offline hggTopic starter

  • Frequent Contributor
  • **
  • Posts: 960
  • Country: gr
Simplest circuit to connect/diconnect a wire.
« on: April 19, 2019, 03:00:37 pm »
Hi,

What is the simplest way to connect or disconnect a wire in a DC circuit? 
Like a relay or SSR for example but its low voltage, it does not carry a lot of current and it can have any polarity.

Thanks.
 

Offline Brumby

  • Supporter
  • ****
  • Posts: 12413
  • Country: au
Re: Simplest circuit to connect/diconnect a wire.
« Reply #1 on: April 19, 2019, 03:37:45 pm »
The simplest way is via a mechanical switch - but from your suggestions, it would seem you are after something that will operate from a control signal of some sort.

You will need to specify what you mean by "low voltage" and "not a lot of current" - which I presume is the load you wish to control.

You will also need to tell us what your control signal will be.

Other things that will be helpful is required speed of operation, repetition rate, physical environment (water, vibration, temperatures, etc.) ... and possibly a whole lot more.


Or you could simply tell us what you are trying to achieve (not how you think you can achieve it).
 

Offline hggTopic starter

  • Frequent Contributor
  • **
  • Posts: 960
  • Country: gr
Re: Simplest circuit to connect/diconnect a wire.
« Reply #2 on: April 19, 2019, 03:44:03 pm »
Vibration would be 102Vdb max.
 

Offline ebastler

  • Super Contributor
  • ***
  • Posts: 7375
  • Country: de
Re: Simplest circuit to connect/diconnect a wire.
« Reply #3 on: April 19, 2019, 04:18:07 pm »
Vibration would be 102Vdb max.

Sorry, this is rather unclear. Both, the physical quantity and the unit you mention, come from the technical field of (mechanical) vibrations, not electrical quantities or signals. Does the wire you want to connect actually vibrate?
 
I second Brumby's suggestion that you tell us what you want to achieve.
 

Offline hggTopic starter

  • Frequent Contributor
  • **
  • Posts: 960
  • Country: gr
Re: Simplest circuit to connect/diconnect a wire.
« Reply #4 on: April 19, 2019, 04:24:15 pm »
I have a wireless doorbell.  Its switch shorts Vcc with some other point in the circuit.
I also have a PIR sensor with a 3.3V control signal.

What I want is a circuit that when the PIR control signal is high, it will short Vcc with the
other point on the circuit.  Like pressing the button, so the wireless doorbell will chime
with motion as well.
 

Offline hggTopic starter

  • Frequent Contributor
  • **
  • Posts: 960
  • Country: gr
Re: Simplest circuit to connect/diconnect a wire.
« Reply #5 on: April 20, 2019, 11:10:43 am »
Is this so difficult to do that no one can give a solution ??
 

Offline KMoffett

  • Regular Contributor
  • *
  • Posts: 96
  • Country: us
Re: Simplest circuit to connect/diconnect a wire.
« Reply #6 on: April 20, 2019, 11:35:19 am »
Probably a logic level MOSFET.  Drain to Vcc. Source to "some other point in the circuit". +3.3V control to Gate. 3.3v Common to "some other point in the circuit". Maybe a 10K resistor from Gate to "some other point in the circuit" to assure the MOSFET turn off.

Ken
 
The following users thanked this post: hgg

Offline hggTopic starter

  • Frequent Contributor
  • **
  • Posts: 960
  • Country: gr
Re: Simplest circuit to connect/diconnect a wire.
« Reply #7 on: April 20, 2019, 12:35:53 pm »
But generally speaking can you connect the MOSFET drain/source or source/drain and achieve the same result?

Assume that you do not know where the two connections are going and you want it to behave like a relay
which connects two wires no matter the polarity.
 

Offline RES

  • Regular Contributor
  • *
  • Posts: 109
  • Country: 00
Re: Simplest circuit to connect/diconnect a wire.
« Reply #8 on: April 20, 2019, 01:10:59 pm »


?
 
The following users thanked this post: hgg

Offline hggTopic starter

  • Frequent Contributor
  • **
  • Posts: 960
  • Country: gr
Re: Simplest circuit to connect/diconnect a wire.
« Reply #9 on: April 20, 2019, 01:13:43 pm »
RES thanks.
Is that an optocoupler on the control side?
 

Offline KMoffett

  • Regular Contributor
  • *
  • Posts: 96
  • Country: us
Re: Simplest circuit to connect/diconnect a wire.
« Reply #10 on: April 20, 2019, 01:15:09 pm »
But generally speaking can you connect the MOSFET drain/source or source/drain and achieve the same result?

Assume that you do not know where the two connections are going and you want it to behave like a relay
which connects two wires no matter the polarity.

No, MOSFETs are polarity sensitive. They need to be connected correctly.  The connections that I outlined are for a N-channel logic level MOSFET.

Ken
 

Offline SilverSolder

  • Super Contributor
  • ***
  • Posts: 6126
  • Country: 00
Re: Simplest circuit to connect/diconnect a wire.
« Reply #11 on: April 20, 2019, 01:43:41 pm »

I would just use a reed relay,  they are cheap and cheerful.

For example,  https://www.digikey.com/product-detail/en/littelfuse-inc/HE3621A0500/HE206-ND/133255
 

Offline hggTopic starter

  • Frequent Contributor
  • **
  • Posts: 960
  • Country: gr
Re: Simplest circuit to connect/diconnect a wire.
« Reply #12 on: April 20, 2019, 02:04:52 pm »
Just tried with a IRLB8743 MOSFET and didn't work.
Drain to Vcc, Source to blue wire and PIR signal to gate together with a 10k to ground.
Green wire goes to Vcc, and I want to bridge blue and green together.



SilverSolder, I thought of that as well, but I don't have any available at the moment.
It also needs 10mA.

RES is that an optocoupler at the control side?
Thanks
 

Online Ian.M

  • Super Contributor
  • ***
  • Posts: 13216
Re: Simplest circuit to connect/diconnect a wire.
« Reply #13 on: April 20, 2019, 02:12:47 pm »
RES showed an internal diagram of a PhotoMOS optocoupler which is basically a miniature solid state relay.  Here's a typical one's datasheet: http://www.ixysic.com/home/pdfs.nsf/www/CPC1017N.pdf/$file/CPC1017N.pdf

Note that its load side is only good for 100mA, and its control side is just like driving a LED - i.e it needs a series resistor.

*IF* the wireless doorbell draws less than 100mA through its switch,  the one I linked would do the job.   If it draws more current, it would need something beefier.

While a reed relay could also work, they don't like large load currents, especially surge currents while switching, which tends to result in rapid failure.   If its more than just a few mA for a logic signal, you'd need a normal relay, and the PIR may not have enough 3.3V output current to drive one.

You cant do it with a single MOSFET - if you use a
NMOS one like your IRLB8743, with the source to the load, you need to drive its gate well above the Vcc its drain is connected to to turn it on and pull the gate right down to 0V to turn it off.

Use a PMOS one, source to Vcc and drain to the load and its more practical, but you then need a driver for it as its off with its gate at Vcc (use a pullup resistor to Vcc) and turns on when the gate is pulled down to a lower voltage.  If Vcc>3.3V you cant drive the gate direct from a 3.3V control signal.  A low Vgs threshold NMOS one could be used to drive the PMOS gate.  See https://www.eevblog.com/forum/beginners/mosfet-175797/ from last month.
« Last Edit: April 20, 2019, 02:29:33 pm by Ian.M »
 
The following users thanked this post: hgg

Offline hggTopic starter

  • Frequent Contributor
  • **
  • Posts: 960
  • Country: gr
Re: Simplest circuit to connect/diconnect a wire.
« Reply #14 on: April 20, 2019, 02:24:19 pm »
I see.
I just checked and the current that passes between the two wires when shorted is
around 10uA.

So in order to achieve the same result as thePhotoMOS optocoupler,
I need an optocoupler and two mosfets, correct?
 

Online Ian.M

  • Super Contributor
  • ***
  • Posts: 13216
Re: Simplest circuit to connect/diconnect a wire.
« Reply #15 on: April 20, 2019, 02:33:27 pm »
No optocoupler is needed if you can link PIR 0V to bell 0V.  You only need the optocoupler if you need isolation. 

OTOH an ordinary BJT  output optocoupler could replace the N-MOSFET with its output transistor collector directly pulling down the P-MOSFET gate.
 
The following users thanked this post: hgg

Offline David Cutcher CEG

  • Contributor
  • Posts: 41
  • Country: ca
Re: Simplest circuit to connect/diconnect a wire.
« Reply #16 on: April 20, 2019, 05:34:44 pm »
You've given limited information.
The least expensive source of push buttons is old equipment, or junk electronics, from garage sales.
An old computer keyboard (of the right style) will provide you with 80 push buttons, all momentary normally open momentary. To buy one individually would be about $.50 each.  But depends what you want.
David Cutcher "Certified Evil Genius"
 

Online Ian.M

  • Super Contributor
  • ***
  • Posts: 13216
Re: Simplest circuit to connect/diconnect a wire.
« Reply #17 on: April 20, 2019, 05:44:47 pm »
WTF???  The O.P. wants to get away from the existing push button, not add 80 more of them!

@hgg,
I think we were all assuming it needed to switch a lot of current to power the RF transmitter module.  If its only a logic signal power MOSFETs would be over-kill.

If you can guarantee to wire the load side the right way round, an ordinary BJT output optocoupler would probably work OK.  If you get it wrong, 10uA wont do any damage to it so if you cant identify the Vcc wire to hook up to its collector, just swap the output wires till it works!  If it rings continuously, you may find it needs a pulldown resistor to bell 0V on the load side to deal with any leakage current when the optocoupler is off - 100K would probably be suitable.
« Last Edit: April 20, 2019, 05:46:56 pm by Ian.M »
 

Offline hggTopic starter

  • Frequent Contributor
  • **
  • Posts: 960
  • Country: gr
Re: Simplest circuit to connect/diconnect a wire.
« Reply #18 on: April 20, 2019, 06:51:11 pm »
Ian.M  thank you, I will try that.
 

Offline SilverSolder

  • Super Contributor
  • ***
  • Posts: 6126
  • Country: 00
Re: Simplest circuit to connect/diconnect a wire.
« Reply #19 on: April 20, 2019, 09:17:47 pm »
SilverSolder, I thought of that [reed relay] as well, but I don't have any available at the moment.
It also needs 10mA.

It only needs 10mA for the few seconds that someone presses the bell - the rest of the time it uses nothing, and has no leakage.

 

Offline hggTopic starter

  • Frequent Contributor
  • **
  • Posts: 960
  • Country: gr
Re: Simplest circuit to connect/diconnect a wire.
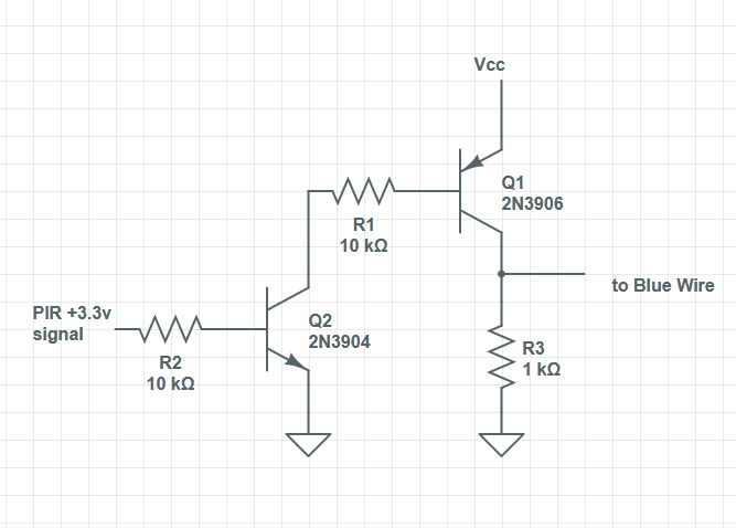
« Reply #20 on: April 21, 2019, 10:42:51 am »
A single MOSFET did not work.
Two MOSFETS with connected source to source and gate to gate did not work either.
The only thing that finally worked was the following:



 
The following users thanked this post: Ian.M

Offline SilverSolder

  • Super Contributor
  • ***
  • Posts: 6126
  • Country: 00
Re: Simplest circuit to connect/diconnect a wire.
« Reply #21 on: April 21, 2019, 12:11:09 pm »

That looks good.  Funny how even the simplest projects can end up surprisingly complicated!
 

Offline max_torque

  • Super Contributor
  • ***
  • Posts: 1327
  • Country: gb
    • bitdynamics
Re: Simplest circuit to connect/diconnect a wire.
« Reply #22 on: April 21, 2019, 12:36:48 pm »
er, just use a relay.


Cost buttons, nothing complex, provides isolation etc etc. There is no speed or high repetition rate required and it is replacing a mechanical switch (which uses human power to push two bits of metal together to make contact) with a relay (that uses a magnetic solenoid to push  two bits of metal together to make contact)
 

Offline ebastler

  • Super Contributor
  • ***
  • Posts: 7375
  • Country: de
Re: Simplest circuit to connect/diconnect a wire.
« Reply #23 on: April 21, 2019, 12:40:02 pm »
er, just use a relay.

Well, from the OP’s experiments and the solution he came up with, it looks like the PIR output is a bit wimpy. Not sure whether it could drive a relay directly?
 

Offline hggTopic starter

  • Frequent Contributor
  • **
  • Posts: 960
  • Country: gr
Re: Simplest circuit to connect/diconnect a wire.
« Reply #24 on: April 21, 2019, 12:47:31 pm »
@SilverSolder  Indeed.  When I started this mod, I thought, that would be pretty easy.

@ebastler Its the HC-SR501.
 


Share me

Digg  Facebook  SlashDot  Delicious  Technorati  Twitter  Google  Yahoo
Smf