Hey guys, so I'm reverse engineering the front end of a Tektronix AFG2021 and I've come across two things I don't quite understand. This is unit is a 250MS 10MHz Arbitrary Function Generator.
Here's the schematic:

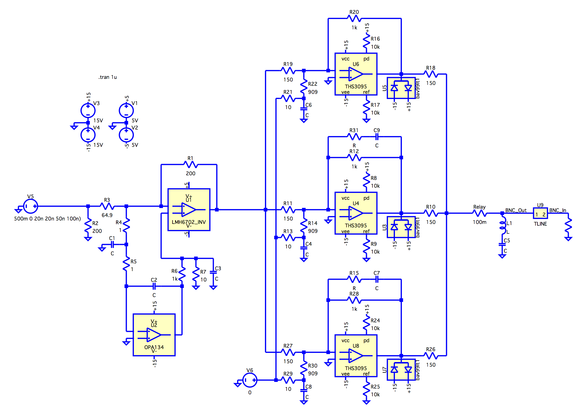
Sorry for the quality of the schematic. The +/- signs on all the op-amps seem to have disappeared upon exporting the image from LT-Spice; for all the amps the inverting input is on top and non-inverting on the bottom.
All resistor values shown are correct, however capacitor and inductor values are unknown. V6 is a voltage that comes from another DAC to set the offset voltage of the output (+/-5V total offset).
Also, I haven't shown this on the schematic, but I'll go over it here briefly anyway: The signal comes from a 14-bit differential IDAC, goes into an LMH6702 setup as a differential I-to-V converter, goes through some LC filtering and is then passed through 5 relays, setup as selectable Pi-Attenuator pads, then it arrives at R3 on the schematic.
Anyway, I'm curious as to the purpose U2 (the OPA134) serves. It's a relatively slow amplifier (designed primarily for audio applications) which only has a capacitor for feedback and drives the non-inverting input of a much faster (1GHz GBP) CFA.
I get it's a DC servo, I've just never seen a setup exactly like that, so I'm wondering if someone can explain it in a bit more detail. (I.e. the cap between two 1ohm resistors on the inverting input of the OPA134; it seems counter intuitive to hang a cap directly off a transmission line like that.)
Bonus Question: There's, what I assume to be, a bandstop filter on the output (L1, C5) right at the input of the "on/off" relay that's just before the output BNC. Why? What purpose could that serve?
Thanks guys!