It's been 20 years since I took an electronics design course, I've watched a bunch of vids (especially EEVblog of course), and decided to at least exercise my mind a bit on this.. Yes, it would be perfectly easy to find a schematic online and copy it, but what would I learn.
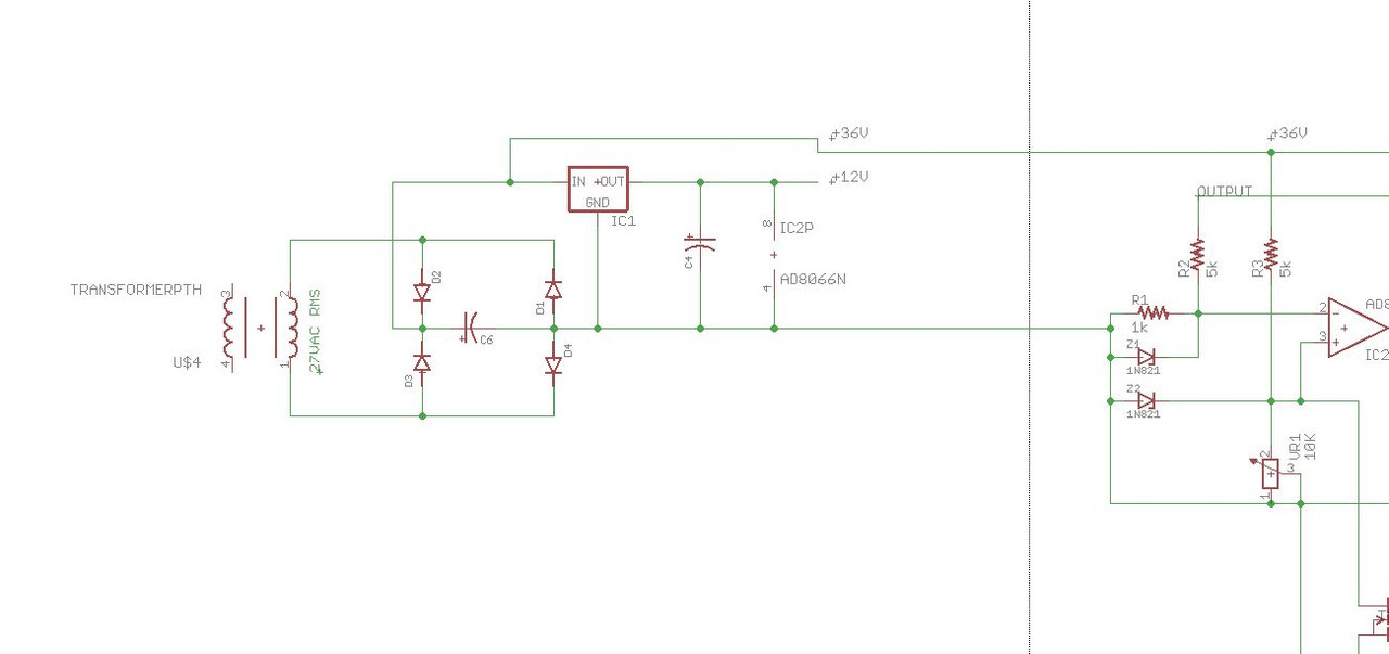
Looking to have about 5A 30V from this.


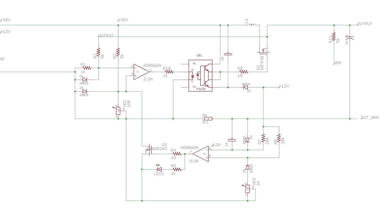
All Zener diodes are 6.2V temp stabilized.
Here's how I see the operation, apart from the obvious in the first pic.
R1, R2 make a voltage divider circuit for the output, R3, VR1 make a complementary divider circuit, Op-amp is a comparator and drives the push-pull gate driver optocoupler to maintain a steady voltage through Q2
For the current limiting part, Z4, Z5 are 6.2V temp compensated zener diodes, in conjuction with R7, R8 put the voltage from across the R6 current sense resistor into a usable range for the Op-amp, if the current is above the setpoint set by VR2, the op amp activates Q3 which grounds out the reference voltage of the voltage control circuit shutting down the output... There's also an indicator LED that's driven when this happens.
A few pitfalls I know I'm at least attempting to mitigate... Vgs of Q2 is usually about 20V max, so the optocoupler is between the 36V rail and 12V rail, but Z3 brings the low side voltage to about 18V, leaving 18V across the optocoupler.. I may add a 20V zener across the OC as well just as a secondary measure
AD8086 is a fet rail-rail opamp, 145 mhz (3db).. the only thing that I see in the datasheet is the differential input voltage at 1.8V, Am I going to have to clamp this? pair of diodes each way would do it wouldn't it? Especially concerned about the it on the voltage regulator side.
A3210 (aka J312) Optocouplers are designed for gate drives, and have input hysteresis
Z1, Z2 protect the op amp inputs, especially at startup
Most of the resistance values are really roughly calculated, probably will add some trim pots here or there for fine adjustments