Hello everyone,
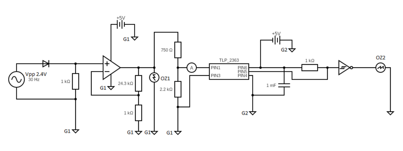
I am currently experimenting with a TLP-2363 and have set up the circuit shown in the attachment.

Brief explanation:
I am using a function generator that produces a 30Hz sine wave (variable), but I only need the top half-wave.
Afterwards, I amplify the signal to about 24V. Since I am using simple resistors and no potentiometer, it's only approximately 24V. Then, I pass the signal through a voltage divider into the TLP2363 and stabilize it afterwards with a Schmitt trigger.
Now to my main question:
You can see the switching points in the signal in the oscilloscope screenshot attached. The TLP-2363 should comply with the IEC 61131-2 Type 1 standard, so I thought it would switch to 1 at about 15V and to 0 at about 5V. However, as you can see, it switches at about 3V.

How can I test whether the IEC 61131-2 Type 1 standard is being met?
I suspect that the current has a similar profile to the frequency and that the diode is sufficiently supplied at 3V. Perhaps I have gotten a bit off track and hope you can help me out.
Kind regards,
Ritsch Ratsch